Toggle navigation
首 页
关于我们
公司简介
发展历程
企业文化
新闻中心
公司新闻
行业新闻
常见问题
公司产品
粉丝制品
核桃油系列
食用菌系列
饮料系列
核桃露系列
联系我们
访客留言
社会责任
荣誉资质
荣誉证书
资质证书
搜索
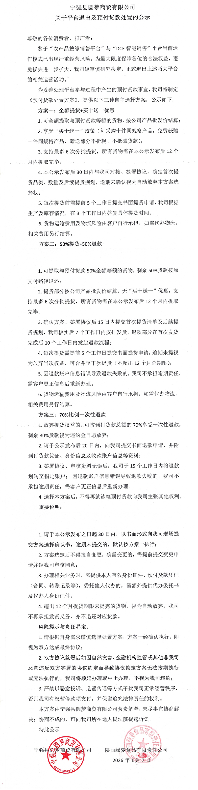
宁强县圆梦商贸有限公司 关于平台退出及预付货款处置的公示
上一个:
关于提前执行预包装食品标签新版国家标准的声明
下一个:
关于平台退出及预付货款处置的最后通知公示
首页
手机
分类
顶部
关闭
客服1
客服2
关闭
用手机扫描二维码
关闭
友情链接